400-930-2818/020-87321000/020-87321287
在线评估 | 在线咨询
 当前位置:首页 > 新闻资讯 > 亚洲移民 > 香港移居

香港新投资移民再迎利好:要求放宽,实施一个月已收获上百宗申请!

发布时间:2025-05-22 13:58:02来源: 点击:

  香港投资入境计划(新资本投资者入境计划)自2024年3月1日重启以来,申请门槛虽然提高至3000万港元,但仍备受高净值人士青睐。

  2025年1月7日,香港政府宣布对“新资本投资者入境计划”进行重大优化,进一步放宽投资移民门槛。目前新政优化措施已经自2025年3月1日起正式实施生效。

新资本投资者入境计划重大优化

香港投资移民新政解读

 1、资产审查期大幅缩短

  资产审查期从原本的2年缩至6个月。这意味着申请人只需在提出申请前 6 个月一直绝对实益拥有市值不少于 3,000 万港元的净资产,即可满足要求。

  2、共同资产纳入考量

  新政规定,在申请人与家庭成员共同拥有的净资产中,由申请人绝对实益拥有的份额也会获得考虑。这一举措对于家族企业或家庭资产共同管理的情况尤为有利。

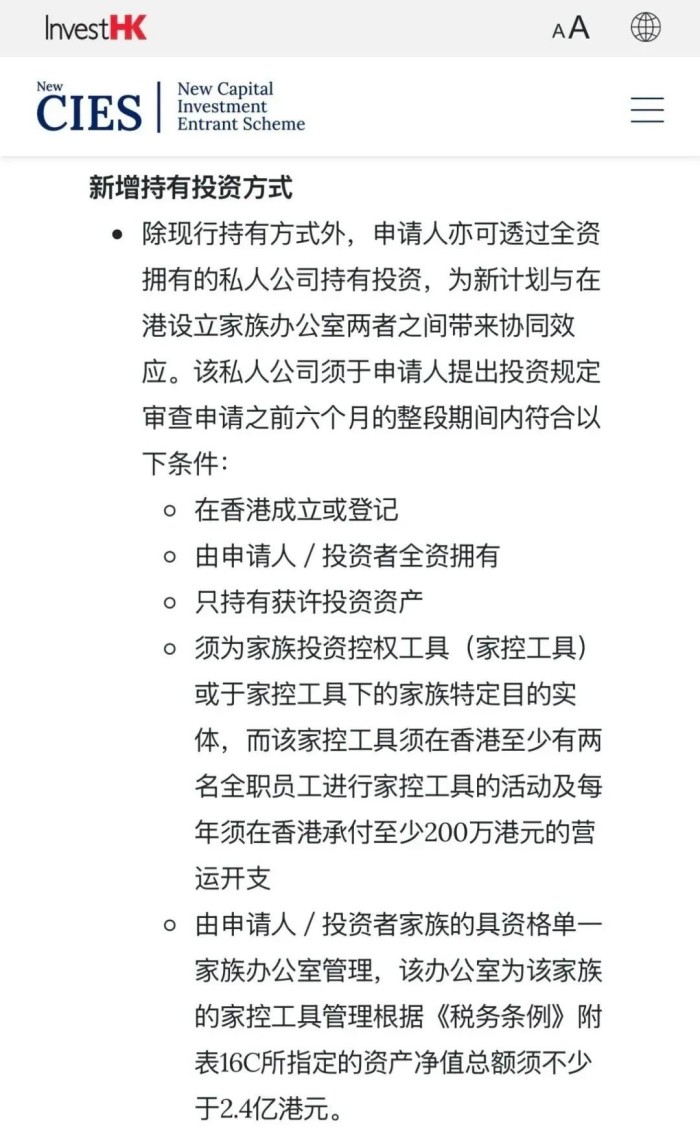
  3、新增投资持有方式

  除现行持有方式外,申请人还可通过全资拥有的私人公司进行投资。该私人公司须符合一系列条件,如在香港成立或登记、由申请人全资拥有、只持有获许投资资产等。

  对一些已经在香港设立家族办公室或有意通过家族控股工具进行投资的申请人而言,这一变化无疑是一个重磅利好。

新增投资持有方式

当前新计划执行情况

  香港财经事务及库务局局长许正宇在回复香港立法会议员质询时表示,新政实施的短短一个月内,已经接到174宗申请,预计可为香港带来超过52亿港元投资!其中,香港投资推广署已批出99宗净资产审查申请、入境处已接获65宗入境申请。

当前新计划执行情况

  截至2025年2月底,香港新资本投资者入境计划合共已接获申请918宗:其中已批出868宗申请的净资产审查和386宗申请的投资规定审查。

香港新资本投资者入境计划

  计划优势

  要求简单:

  仅需拥有足够资金,没有年龄、工作经验、学历或语言能力等要求。

  续签简单:

  投资移民不要求在港有工作,只要符合投资规定就可以续签。

  可无条件逗留:

  即使七年后未能满足永久居民资格,仍可申请无条件逗留签证。这相当于赋予投资者终身在香港自由居留的权利,不受时间限制。

  申请资格

  申请人必须为18岁或以上的自然人。

  外国国民、中国籍且已取得外国永久性居民身份的人士(可搭配国别绿卡)、澳门特别行政区居民、台湾华籍居民均可申请。

  申请人需证明在提出净资产审查申请日期前6个月内,一直绝对实益拥有市值不少于3000万港元的净资产或净资本。

  投资分配

  申请人需投资不少于3000万港元于获许投资资产中。

  其中300万港元须投入至新资本投资者入境计划投资组合外,其余2700万港元可投资至:

  股票

  债券

  存款证(上限300万港元)

  后偿债项

  合资格集体投资计划(如:证监会认可的基金、证监会认可的房地产投资信托基金、证监会认可的投资相连寿险计划、开放式基金型公司等)

  有限合伙基金的拥有权权益(与上述的“开放式基金型公司”总投资上限为1000万港元)

  房地产(获计入符合最低投资门槛的上限为1000万港元)

  ◆ 非住宅房地产:商用或工业用途的楼宇,不包括土地

  ◆ 住宅房地产:投资于单一物业的成交价须为5000万港元或以上

香港新资本投资者入境计划

  企业荣誉 more
  • 广州外商投资企业商会第十二届理事会理事
    广州外商投资企业商会第十二届...
  • 广东移民协会突出贡献奖
    广东移民协会突出贡献奖
  • 2024年度优秀会员单位
    2024年度优秀会员单位
  • 2023移民协会优秀会员
    2023移民协会优秀会员
  • 15年以上诚信经营企业奖
    15年以上诚信经营企业奖
  • 粤港值得信赖的移民品牌
    粤港值得信赖的移民品牌
  • 温哥华公司营业执照
    温哥华公司营业执照
  • 企业诚信AAAAA奖牌2019
    企业诚信AAAAA奖牌2019
  • 企业诚信AAAAA奖牌2017
    企业诚信AAAAA奖牌2017
  • 企业诚信AAAAA奖牌2015
    企业诚信AAAAA奖牌2015
  • 欧美澳最具价值品牌移民机构
    欧美澳最具价值品牌移民机构
  • 欧美澳年度表现移民团队
    欧美澳年度表现移民团队
  • 美国投资移民中介机构30强
    美国投资移民中介机构30强
  • 加拿大移民顾问资格证书
    加拿大移民顾问资格证书
  • 广东移民协会名誉副会长单位
    广东移民协会名誉副会长单位
   联系我们 more
广州公司(总部)

 020-87321000

 广州市先烈中路69号东山广场18楼

 info@gasheng.com

上海公司

 400-930-2818

 上海市浦东新区东亚银行金融大厦819室

 shanghai@gasheng.com

肇庆公司

 180 0221 8681

 肇庆市端州区康乐北路月醇MOON LOUNGE

深圳公司

 0755-89507025

 深圳市深南大道星河世纪大厦A栋11楼
  (与彩田路交界)

香港公司

 852-53102786

 香港德辅道中107-111号余崇本行15楼1501室

温哥华公司

 604-2731395

 #1100-8181 Cambie Road Richmond,
  B.C. Canada (V6X 3X9)

多伦多公司

 416-8387433

 1455 16th Avenue, Suite #201 Richmond Hill, Toronto, O.N. Canada

旧金山公司

 650-5585200

 1528 S. El Camino Real Ste. 110
  San Mateo CA 94402

Baidu
map