加拿大硕士申请旺季即将到来,九月底十月初加拿大各个大学2019年秋季的硕士申请窗口就会陆续开放!

很多同学对申请硕士这个概念,还不是特别的明确,明年秋季入学,什么时候应该开始准备,该准备什么,什么时候去申请,什么时候可以拿到结果,都是凭着感觉来,觉得官网上说明年的3月才截止申请,那我等到2月再说吧,那我等我的雅思,GRE都考出来再说吧。
结果发现,当申请递上去后,没几天就收到拒信了,因为别人大学已经早早就录满了。其实很多大学,尤其是热门专业,可能在申请时间截止之前,已经录满人了,只是它们没有对外公布。若你在录满人之后再去提交申请,学校就会自动拒信了。所以,加拿大的硕士需要提前一年甚至两年做好准备!
加拿大硕士申请时间
加拿大硕士课程是每年9月和次年1月开始正式入学,提前一年左右开始接受申请。也就是说每到9月份,就是申请第二年加拿大硕士的高峰期。不过由于加拿大硕士申请难度较大,申请人数多竞争力大,提醒学生们要提前准备申请材料和递交申请,以保证学校有足够的名额招生。
9月份入学的研究生,一般申请截止期是上一年的12月份,有些学校最晚可到当年的2月份。1月份入学,申请截止期是在上一年的5到6月份。录取后,签证审批周期为1-2个月。
还需要提醒一下同学们,加拿大院校有一个相当可怕录取原则叫做——“先到先审”。是的,这意味着即便你成绩特别优秀,但是如果错过了最佳的申请时机,也有可能会错失心仪的offer!

该如何做好申请准备?
如果我们要申请2019年秋季的加拿大硕士,一般我们会建议在2018年,也就是今年的9月底到10月初去提交申请,同时提交自己的相关申请材料,比如说申请信息表,成绩单,在读证明,个人简历,个人陈述,推荐信,语言成绩,GRE/GMAT,以及各类实习经验,获奖经历,个人科研经历等相关材料,这样才可以赶上第一批审理。
一般在第一批审理的时候,大学的研究生院因为还没有拿到太多的其他申请者的数据,所以会根据往年录取学生的一个平均标准去衡量,决定是否录取该申请者。而这个标准往往会比大家都提交申请后,整体标准从高往低排那样低的多。
也就是说只要申请的足够早,有可能一个条件一般的学生,也有希望获得名校的录取。所以这也是我们一直在强调的第一批次录取的概念。根据多年的经验,这种录取的成功率,会比正常录取高出20%-30%,是一个非常可观的数据。

那么要准备好这些材料,也建议咱们的同学,可以提前一年去做这些准备。那具体要做哪些准备?
1.平均分的提高
我们都知道加拿大大学是特别看重平均分的,无论是加权平均分,还是整体专业课的平均分,越好的学校要求越严格,同时包括专业课的选择,尤其对于一些可能对自己本科专业不是很满意的同学,未来希望去加拿大换一个其他专业就读的同学。
但国外大学和国内不一样,硕士是本科的延续,所以一般不会接收转太大方向的专业。不过如果是一些相关的专业是可以的。比如说我是英语专业的同学,我想转专业去读计算机科学硕士,这肯定是不可以的,因为跨度太大了。可你说我本来是学经济学的,我希望未来要去加拿大读金融学或者会计,这是有可能的。如果我本来是学化学的,未来想去学食品科学,这也是有可能的。这取决于你是否在本科期间,是否修过相关的一些基础课程。所以,如何去选择这些基础课程,也是很重要的。
2.语言成绩、GRE/GMAT等标准化考试的提前准备
除了英语专业的或英文授课的学生,可能可以在第一次,或第二次就考出一个比较理想的成绩,很多学生还是需要去学习,考试,再针对某项重点突击,再考试,这样一次次的重复,最终得到一个理想的结果,而且雅思和GMAT该如何权衡,哪个先考,哪个后考,考到什么样的分数算合适,这个也是需要提前做规划的。

3.自己个人背景的提升
像学商科的需要去做一些和领导力相关的活动,比如说是否有组织过一些校内外的活动,像学理工的需要去做一些科研相关的项目或工作,比如说参加一些课题的讨论,项目的研究,哪怕只是里面打杂的,至少你知道如何去开展课题,如何去做一个项目研究,明晰流程,
这些经历都是未来导师教授特别看重的,像学艺术的需要提前开始准备作品集,无论是自己之前的获奖作品,还是重新创作的作品,这些作品是否符合大学的要求,其实不单单是一套作品集就够了,你把作品集刻到CD上,或者是做成很漂亮的硬件本子,或者传到学校的官网里就够了。因为每副作品集不但要配上作品的名字,所用的媒介,还有自己的创作理念,你为什么要创作这个作品,你希望表达的情感或内容等等,这些其实都是加拿大大学比较看重的,而不单单是你的作品。
4.文书方面的准备
比如PS个人陈述,需要如何去表现自己的申请思路,和未来的学习规划,简历该如何让审理官一目了然的了解到你所有的长处,优势,以及个人能力,那该选择哪些推荐人并提前和他们打好招呼。那回头再想想,其实需要做的东西非常多。
所以,如果你现在正在读大三,那么千万不要犹豫,赶紧开始规划自己的留学准备,如果你现在已经大四或已经毕业了,那么必须立刻马上开始这些准备了,因为现在时间已经很紧迫了,不要让自己再白白耽误一年的时间。加拿大硕士大部分大学都是9月份开学,只是少数工科类专业和商科类专业是1月份,需要赶紧赶上9月份这批。

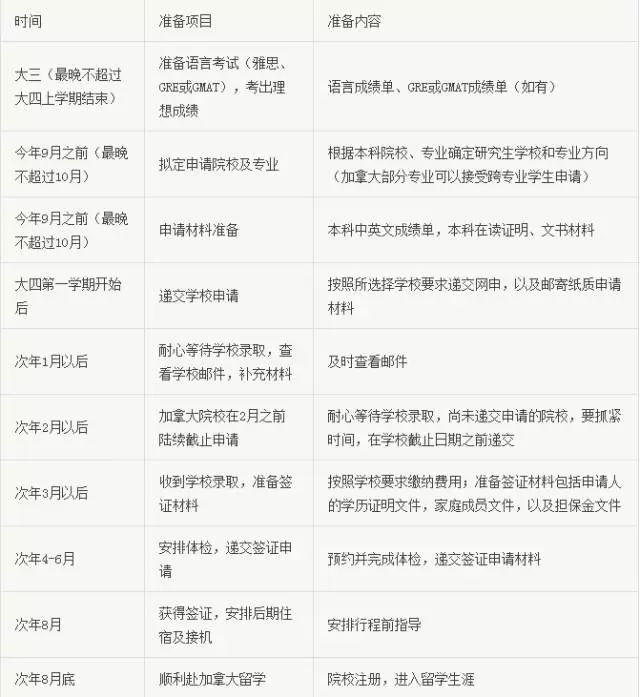
以2019年9月入学研究生为例
(加拿大研究生申请流程)

如果同学们在准备申请的过程中,发现有所延迟,需要专业人士从旁协助推进的时候,不妨及时与我们联系,了解一下针对自己的情况还有什么补救的方案和措施,将留学的机会成本降至最低。