400-930-2818/020-87321000/020-87321287
在线评估 | 在线咨询

加拿大移民史上最低投资额:10万加元移民BC省!首次EOI分数出炉!

发布时间:2023-11-08 20:40:41来源: 点击:

近期土豪云集的加拿大BC省推出了企业家区域试点计划(BC Entrepreneur Immigration - Regional Pilot),这个创下了BC省企业移民史上最低投资金额要求的项目就逐渐吸引了众多投资人的目光!

便宜得都不像土豪省了!

在加拿大各省和联邦移民项目要求不断提高,原有的适合国人申请的商业移民项目,比如NB,PEI 企业家移民,萨省曼省企业家移民,魁省企业家和投资移民等,相继关停、涨价或者改革的大背景下,这个项目横空出世!

 

加拿大移民史上最低投资额:10万加元移民BC省!首次EOI分数出炉

 

 

而近日,加拿大BC试点项目第一次筛选结果出炉:最低分118分,筛选5人。BCPNP企业家筛选分数暴涨,从109分涨到117分,筛选20人。

 

加拿大移民史上最低投资额:10万加元移民BC省!首次EOI分数出炉

 

 

这也能说明,该区域试点移民项目正在得到官方与海外申请人越来越多的关注和认可!

接下来, 将带您走近BC省企业家区域试点计划:

01 什么是企业家移民?

首先介绍下加拿大的移民类别基本概念。加拿大的移民类型分为联邦级别的申请(如联邦自雇移民,联邦技术移民等)以及各个省份的省提名移民项目。企业家移民就属于省提名项目,而每个省份都有自己的省提名项目。

而企业家省提名的申请逻辑就是外国公民通过投资经营该省的一个商业,为当地居民创造工作岗位,为当地政府创造税收,因而得到省政府的支持,向移民局提名担保这个外国公民的移民身份。所有省提名项目均为全家移民项目(22岁以下子女以及配偶均可同时获得移民身份)。

而BC省即将于2019年开放的企业家试点项目,是省政府旨在吸引外国公民到BC省的小型城市投资及刺激经济,因此该项目的申请条件和投资要求几乎成为加拿大历史上的最低标准。最低投资额仅需10万加币!

注意,这项计划只在卑诗省试行哦!

 

加拿大移民史上最低投资额:10万加元移民BC省!首次EOI分数出炉

 

 

该项目为期两年,旨在吸引海外企业家到全省的小社区创建新企业,从而创造更多就业机会来促进当地的经济发展。

加拿大移民史上最低投资额:10万加元移民BC省!首次EOI分数出炉

 

这对有意向通过企业移民这条道路的申请人无疑是一件喜事。毕竟今年企业移民之路有些坎坷,在魁省投资移民项目暂缓后,纽省也相继叫停。

BC省这一消息让本来对投资移民不抱希望的人打了一针镇定剂。

加拿大移民史上最低投资额:10万加元移民BC省!首次EOI分数出炉

 

但是一向移民难度在加拿大各省排名位居前列的BC省,真的那么好说话吗?

小编带你来仔细看。

详细解读

这项新出的企业家移民试点项目,暂定试行期两年。于2019年1月启动,面向在BC省少于75,000人的社区开办企业和定居的申请人。

加拿大移民史上最低投资额:10万加元移民BC省!首次EOI分数出炉

 

光是这条就pass了很多大城市,还是想去温哥华?对不起大哥,此路不通。

本来BC省推出这项试行项目也有考虑到该省的小社区正面临老龄化日渐严重的现象,年轻人缺少工作机会,无法为社会创造价值带来良好的经济效应。

因此希望通过这次机会能最大程度提高移民对BC省带来的经济效益,促进全省共同繁荣。

加拿大移民史上最低投资额:10万加元移民BC省!首次EOI分数出炉

 

什么样的社区符合条件

加拿大移民史上最低投资额:10万加元移民BC省!首次EOI分数出炉

 

  • 社区人口不得超过7.5万人
  • 和某个超过7.5万人口的自治市的距离必须大于30KM
  • 社区须证明本社区有能力对海外企业家进行扶持。

申请人须满足条件

加拿大移民史上最低投资额:10万加元移民BC省!首次EOI分数出炉

 

1、申请人获得当地社区的支持信,指定社区人口少于7.5万人,并对符合资格的社区提前进行商务考察

2、经营管理经验(以下三选一):

(1) 过去5年至少有3年的企业主经营管理经验

(2) 过去5年至少有4年的高级管理经验

(3) 过去5年至少有1年的企业主经营管理经验+2年高管经验

3、申请人需有成年教育学历,或者在过去5年至少拥有三年以上的100%企业主经营管理经验

4、净资产至少30万加币

5、符合要求的生意计划,新建企业以盈利为目的

6、申请人占新建企业至少51%的股份

7、投资额至少10万加币

8、创造至少一个全职工作或等同于全职的兼职工作就业岗位给加拿大永久居民或者公民

9、至少雅思CLB 4(相当于雅思4分)

10、申请人积极参与运营至少12个月

11、申请人在目标社区定居,并符合居住要求。

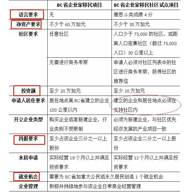
BC省传统企业家移民项目与此次企业家移民社区试点项目的比较

 

加拿大移民史上最低投资额:10万加元移民BC省!首次EOI分数出炉

 

 

可以看出与以往的企业家移民项目对比,有对申请者比较有势的地方。例如对投资额和个人净资产的要求都比较低,创下BC省企业移民最低金额要求。

从政府的角度出发,降低门槛也是希望吸引更多移民能到小社区带动当地经济发展和投资建设。

 

加拿大移民史上最低投资额:10万加元移民BC省!首次EOI分数出炉

 

 

已经可以猜到新项目的试行肯定会吸引很多中国朋友了,尤其是年轻人,他们更喜欢用低成本创造高回报的戏本。

但是也要擦亮眼睛哦,申请人不仅要把企业建立在小社区内,居住地点也必须在社区内。

毕竟选择人口较少的社区人口老龄化问题也令人担忧,BC省也想一石二鸟同时也解决人口问题。

BC省为何突然发布新企业家移民试行项目?

其实称不上突然,一直以来移民到BC省的申请人都选择了省会维多利亚或是经济中心温哥华这样的大城市。

 

加拿大移民史上最低投资额:10万加元移民BC省!首次EOI分数出炉

 

 

但是近些年来,这些地区人口愈发密集,再加上几年前BCPNP对投资申请人的要求大幅提高,把很多申请者拒之门外。

现在的BC省是时候需要通过新的政策引进新移民,鼓励移民到创业和生活成本相对低的小社区,进行创业、带动经济发展。

02 申请流程

第一步:获取社区推荐信(移民顾问团队协助完成)

  • 对意向社区进行商业考察,了解当地市场、商业环境
  • 根据考察的情况,提出并完善基于该社区优先行业门类的商业构想
  • 会见社区代表,磋商商业构想

第二步:完成英语考试(申请人自行完成)

雅思:听4.5, 读3.5,写4.0,说4.0

Celpip: 听4, 读4,写4,说4

第三步:完成资格注册

  • 提交社区推荐信
  • 提交英语成绩

第四步:BC 省政府根据分数筛选、发放邀请,或邀后提交正式申请和商业计划

第五步:申请获批,获得工作签证支持信

  • 持工作签证登陆,做生意 (子女及配偶均可登陆,并免费入读公立学校)
  • 完成投资、雇佣员工、居住要求
  • 解除条件,获得提名

第六步:递交联邦申请Permanent Resident

 

加拿大移民史上最低投资额:10万加元移民BC省!首次EOI分数出炉

 

 

建议所有有兴趣的意向申请人,要做好充分准备,提前了解目标社区市场,以便顺利通过社区代表的初步审核。考察社区的同时,也是双方互相增进了解的大好机会,以便第一时间跟目标社区取得联系,建立初步合作意向,以便实现商业计划书的具体操作,提高申请省提名的成功率!

 

加拿大移民史上最低投资额:10万加元移民BC省!首次EOI分数出炉

 

 

这次新试点项目的推出,将BC投资移民难度大幅下降,让更多移民有了新的选择!政策不断变化!做为吸引真实投资的项目,试点周期也就两年,如果有计划移民的人,千万不能错过这次机会!

一个新的移民政策刚开始实施的时往往都是政策风口期,这个阶段审核标准以及移民政策会相对宽松,审批速度较快,成功率也相对较高一些。

随着申请人数的增长,政策可能会慢慢收紧。因此,建议有意愿的申请人尽早行动,避免错失良机!

 

加拿大移民史上最低投资额:10万加元移民BC省!首次EOI分数出炉

 

 
  企业荣誉 more
  • 广州外商投资企业商会第十二届理事会理事
    广州外商投资企业商会第十二届...
  • 广东移民协会突出贡献奖
    广东移民协会突出贡献奖
  • 2024年度优秀会员单位
    2024年度优秀会员单位
  • 2023移民协会优秀会员
    2023移民协会优秀会员
  • 15年以上诚信经营企业奖
    15年以上诚信经营企业奖
  • 粤港值得信赖的移民品牌
    粤港值得信赖的移民品牌
  • 温哥华公司营业执照
    温哥华公司营业执照
  • 企业诚信AAAAA奖牌2019
    企业诚信AAAAA奖牌2019
  • 企业诚信AAAAA奖牌2017
    企业诚信AAAAA奖牌2017
  • 企业诚信AAAAA奖牌2015
    企业诚信AAAAA奖牌2015
  • 欧美澳最具价值品牌移民机构
    欧美澳最具价值品牌移民机构
  • 欧美澳年度表现移民团队
    欧美澳年度表现移民团队
  • 美国投资移民中介机构30强
    美国投资移民中介机构30强
  • 加拿大移民顾问资格证书
    加拿大移民顾问资格证书
  • 广东移民协会名誉副会长单位
    广东移民协会名誉副会长单位
   联系我们 more
广州公司(总部)

 020-87321000

 广州市先烈中路69号东山广场18楼

 info@gasheng.com

上海公司

 400-930-2818

 上海市浦东新区东亚银行金融大厦819室

 shanghai@gasheng.com

肇庆公司

 180 0221 8681

 肇庆市端州区康乐北路月醇MOON LOUNGE

深圳公司

 0755-89507025

 深圳市深南大道星河世纪大厦A栋11楼
  (与彩田路交界)

香港公司

 852-53102786

 香港德辅道中107-111号余崇本行15楼1501室

温哥华公司

 604-2731395

 #1100-8181 Cambie Road Richmond,
  B.C. Canada (V6X 3X9)

多伦多公司

 416-8387433

 1455 16th Avenue, Suite #201 Richmond Hill, Toronto, O.N. Canada

旧金山公司

 650-5585200

 1528 S. El Camino Real Ste. 110
  San Mateo CA 94402

Baidu
map