热门移民国家中变脸最快、最傲娇者是谁?估计不少人会投票加拿大。
就在加拿大移民政策全面沦陷的当下,就在铁粉们以为通向加拿大之门越来越窄的时候,一条重磅利好消息出炉了!最受华人追捧、最适合人类居住的BC省,在其移民局官网公布了一个前所未有的移民计划——BC省企业家移民试点项目!
当地时间2月28日,加拿大BC省政府召开企业家移民试点项目会议,宣布将于今年3月底公布参与此项目社区的名单及具体要求,网上申请也将同步开放。

关于BC省企业家移民试点项目
BC省企业家移民试点项目(BCPNP-EI)旨在于为具有成功商业经营或管理经验人士新建、收购或入股(扩大经营)一家BC省企业,并携其家庭成员获得加拿大永久居民身份。
按照现行BCPNP企业家移民打分制度,申请人如果在大温核心地区开办企业,至少需要投资60-80万加元,而且至少创造3-4个就业岗位。由于对申请人的个税、企业税、投资额及雇佣人数要求大幅提高,导致BCPNP申请人数最近三年来剧减,试点项目就应运而生,相信会带来BC省新一轮投资热潮。
该项目三大优势
投资门槛超低,仅10万加币!折合人民币仅约51万元!
对申请人资产要求大大放宽,现行BCPNP要求申请人拥有不低于60万加币净资产,该试点项目净资产门槛降低一半至30万加币!
试点项目审批时间特快!相比现行的BCPNP企业家项目平均审理周期2.5-3.5年,新政审理将大大提速!
申请条件一:申请人要求
资产要求:个人净资产不低于30万加币;
管理经验:在过去5年内,若为企业主,则需3年以上经验;若为高管,则需4年以上经验;或者1年以上企业主经验以及至少2年高管经验;
学历要求:大专及以上学历,或者在过去的5年内至少拥有3年以上的企业主管理经验且占股100%;
创建生意要求:投资金额不低于10万加币,只允许创建新生意且投资占股51%以上;
居住要求:在BC省的居住时间必须达到工签有效时间段的75%以上;
提高就业率:至少创造1个全职就业岗位;
语言要求:需要达到CLB4的水平。
申请条件二:社区要求
少于75,000人口的社区;
距超过75,000人口30km外的社区;
有能力给新企业提供支持的社区。

BCPNP试点项目的准备工作
确定目标社区
商务考察
获得社区支持信
BCPNP试点项目的申请程序
1.前期社区接触和商业考察(不确定,取决于申请人的时间安排);
2.注册BCPNP(4周);
3.按评分标准进行筛选,分高者收到邀请,并提交申请资料(4个月);
4.审理申请资料并发放工签支持信(3个月);
5.登陆加拿大创业(12个月);
6.投资创业满12个月以后,向BC省移民局申请考核,满足投资协议后移民局颁发BC省提名证书(4个月);
7.申请人凭省提名证书向联邦移民局申请永久居民(16-18个月)。
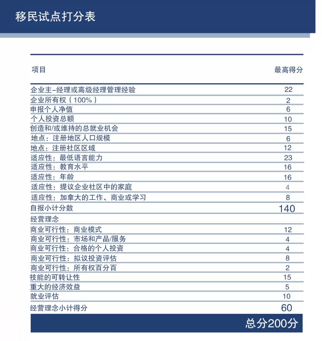
BCPNP试点项目的打分制度
根据BC省政府公布的最新消息,该移民试点项目仍将采用打分制,分数高者胜出。下图是BC省移民办公室公布的项目打分表,总分为200分,其中申请人的个人背景占140分,商业计划占60分。

从这份表格来看,对个人背景得分有重大影响的因素有七个,即申请人的管理经验(22分);个人投资总额(10分);创造的就业机会(15分);创业社区的选择(12);申请人的语言能力(23分)以及申请人的教育水平(16分)和年龄(16分)。
影响商业计划最终得分有四大因素,即商业管理经验的可转移性(15分)、商业模式(12分)、对本地劳工岗位的贡献度(10分)以及投资额(8分)。
常见Q&A
【问】项目对于申请者有何要求?【答】大专或以上学历;如果没有大专学历,但是在过往五年内,至少拥有三年以上的100%企业管理经验,且家庭净资产30万加元。*注意: 企业家身份界定需满足以下三选一:(1)过去5年至少有3年企业主经验;(2)过去5年至少有4年高管经验;(3)过去5年至少有1年企业主经验+2年高管经验。
【问】有英语要求吗?【答】CLB4分,雅思G类读3.5,写4,听4.5,说4。
【问】年龄有限制吗?【答】并未做出具体的年龄限制,专家认为,只要年龄不超过60周岁,且符合本类别的相关语言、教育背景、管理经验及资产要求就可以。
【问】具体区域包括哪些地方?【答】BC省内人口少于7.5万人的社区,且距离另一个人口超过7.5万人的社区30公里以上。
【问】是否需要去居住和运营企业?【答】是的。
【问】可以购买现成的生意吗?【答】不可以,必须新建生意,且持有至少51%股份
【问】需要雇佣当地人吗?【答】最低需提供一个全职工作岗位给加拿大永久居民或公民。
【问】人生地不熟,可以获得哪些支持和协助?【答】我们将为您精选大力引进本项目的社区,且协助客户顺利完成商考和商业计划准备、并安排客户与当地社区政府官员(包含市政府及市经济发展厅及商会领导)的会谈,并为您的新建生意提供高质量的商业运营规划及管理咨询支持!
移民专家认为,与目前加拿大的创业投资类移民项目相比,该项目性价比非常高,特别适合国内真正有商业运营经验的中小企业主,尤其是零售业、服务业、健康医疗行业、餐饮业的从业者。
作为加拿大第三大省,BC省一直受到国内高净值人士的关注,该试点项目无疑为真正有意投资企业的申请人提供了机会。根据以往经验来看,新的移民项目在刚开始实施之初,往往都是“红利期”;在这个阶段,审核标准以及移民政策会相对宽松,审批速度相对较快,成功率也相对较高一点。

各位向往加拿大的客户朋友们,这次一定要抓住新政策的机会,小投资大回报!让自己和家人的加国梦早日走进现实!
时刻准备着为大家提供全程移民服务~
