移民加拿大后,是不是想到哪里住都可以?入籍前随意迁徙,会不会影响永久居民的取得资格?许多移民朋友们对于拿到枫叶卡以后,是否可以不用在申请移民的所在省居住这个问题,一直有着诸多疑惑。
许多人认为,加拿大的宪法赋予每一个公民和居民自由的迁徙权。因此,想到哪里到哪里,不受任何约束。最好的例子就是魁北克投资移民,大多数的申请人都去了温哥华和多伦多。而也有相当多一部分人则倾向认为,省提名的移民还是应当在提名省居住直到入籍之后再迁往他省会比较安全。理由是担心影响日后的绿卡续签以及提名省会要求取消永久居民的资格。最好的例子就是爱德华王子岛移民项目,收取了居住保证金。
那么,事实到底怎样呢?
加拿大宪法赋予的迁徙权

加拿大权利与自由宪章第六条是这样规定的:公民的迁徙(一)每一个加拿大公民都有进入、居留和离开加拿大的权利。迁徙和谋生的权利(二)每一个加拿大公民和具有加拿大永久居民身份的人,都享有下述权利:迁往任何一省并在其地设立居所;在任何一省谋生。
限制(三)第三款规定的各项权利应服从:在一个省施行的普遍适用的法律和惯例,但主要根据现在或者以前居留的省份在人们当中实行差别对待的法律或惯例除外;关于规定合理的居留文件作为接受公共提供的社会服务的资格的法律。
积极的行为规划(四)第二款和第三款并不排斥任何法律、规划或者活动,如果它们的目的是改善该省在社会和经济方面处于不利地位的个人的条件,并且该省的就业率低于加拿大的就业率。
关于宪法的权利,加拿大永久居民(枫叶卡持有者)拥有自由迁徙和居住的权利,这一点,在IRCC的官网上得到了印证 “Asa permanent resident, you have the right to live, work or study anywherein Canada.”。
但官网的解释并没有就此打住,而是补充了一句 “However,if you became a permanent resident through theProvincial Nominee Program, the province that nominated you has chosen you to bring skills to their province.”。
因此大家可以看到,后面这句话表达的非常委婉。首先用了一个表达转折的“However”,意思是说后面的内容跟前面的意思是相反的,尤其是最后这句“the province that nominated you has chosen you to bring skills to their province. ”表达的非常含蓄,没有提到任何right, duty等等法律用语,因此,可以认为这是IRCC对于省提名申请人提出的一个请求,而非要求。
纵观加拿大移民申请系统的变革,加拿大移民局为了扭转以前所有的新移民都一窝蜂涌到温哥华、多伦多等地区,采取了新的省提名系统。借由这个新的系统,在移民申请之初就确定申请人愿意前往该省定居,并以此为前提给予永居身份,以期解决地区发展不平衡的问题。
大多数的新移民还是比较老实地在提名省居住下来了,萨省和魁省最近两三年的移民人数急剧上升,爱德华王子岛借由居住保证金的方式也让不少申请人留在岛上至少1年。至于新移民登陆一年以后是否前往他省,其实就已经不在省提名系统约束的范围内啦。
其实,对于大家所关心的新移民能否自由选择居住地的问题,联邦移民局其实非常想约束新移民选择居住地的行为,甚至最好的约束办法是明确居住期限,达不到就直接取消永居身份。
但是很可惜,加拿大的法律并没有赋予移民局这个权力,并且加拿大的任何部门也不可能通过修改法律来赋予移民局这个权力。因此联邦移民局在回答这个问题的时候,首先明确了永久居民所享有的权利,在此基础之上,又提出了很委婉的请求,请求新移民能够将自身技能贡献给提名省。因此,国内的申请人可以从道义上完成对提名省的居住和贡献要求,申请人之所以能获得枫叶卡,也离不开这个省对您的甄选。
此外,还有另外一种情况,就是如果在申请省提名的过程中,申请人与省移民局签订了某种协议,或者签署了某种固定格式的陈述来表达自己居住在该省的意愿,那么一定要看清楚,在这个协议或者陈述里是否对违约责任。
换句话说,如果违反居住条件所承担的责任有明确的界定,一旦有了明确的界定说要取消永居身份,那么省移民局就可以借此进行case by case的申请要求取消身份了。
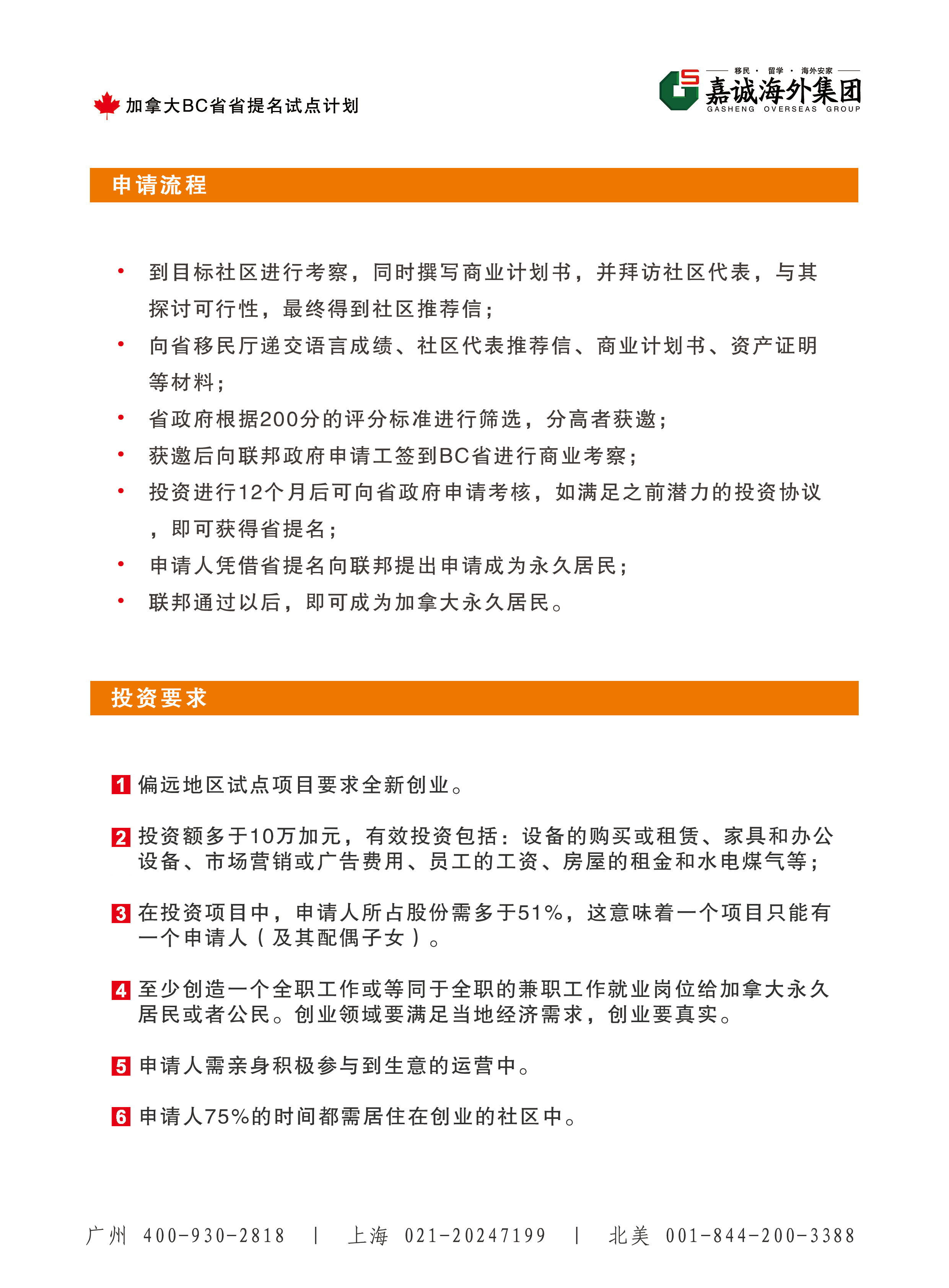
注意注意!为了激励更多小企业主来加创业,BC省即将开放一个全新的企业家移民地区试点项目,特别适合资金规模不够大的创业人!


如果大家对该项目感兴趣的话,那就赶紧 的专业顾问吧!毕竟利好的移民政策不常有,还很抢手哦!