就是今天!就是今天!就是今天!重要的事情说三遍!加拿大新入籍法案从10月11日起正式生效!
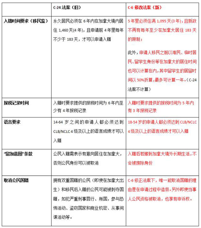
早在上周新法案生效时间敲定,广大群众兴奋不已,奔走相告。而C-6修改法案就此前旧的C-24法案作了以下重大修改,主要包括:

通过对比加拿大新旧入籍法案可见,C-6修改法案的实施对加拿大移民而言,无疑将是多重利好。新移民未来想要申请入籍加拿大,其入籍时间、语言、报税记录等条件和要求都大大降低了。
作为老牌移民大国,加拿大一直是国人移民目的地的首选国家之一,在移民市场中占据着重要的地位。2017年加拿大出台了众多利好移民的政策和措施,随着加拿大新入籍法实施,对移民入籍申请条件大幅放宽,可以预见的是,未来加拿大移民入籍的申请人数将会越来越多,对于有需要移民入籍加拿大的投资者而言,宜抓紧机会,尽早递案,早申请早安心!
而对于意向移民加拿大的投资者来说,萨省投资移民可谓是一大快捷途径。该项目于2006年6月份正式出台,基于萨省政府和加拿大联邦政府协商基础上制定并实施。萨省投资移民允许萨省提名符合省政府要求的申请人获得加拿大长期居住权的机会,且该项目属于优先处理类别,申请所需的处理时间较其它移民类别更快。适合人群:不符合魁省投资移民要求,国内个人所得税不高,英语不好的申请者,皆可考虑此项目!
萨省投资移民申请条件
1.家庭净资产:主申请人或夫妻双方名下的净资产至少有50万加币;2.管理经理:近五年中三年以上管理经验,高管,股东或者个体户都可以申请;3.EOI系统打分满足移民局要求,并被省政府选中;4.创业要求:在萨斯卡通、里贾纳投资至少30万加币,或在萨省其他地区投资至少20万加币;5.如果在里贾纳或萨斯卡通投资的,需至少为加拿大公民或永久居住居民创造2个就业机会(非亲属关系);6.随行子女年龄要求:19周岁以下且未婚(以申请人EOI筛中后,递交正式申请时间为准)。
萨省投资移民项目优势
1.投资少,一人成功全家获得身份;2.择优录取,无名额限制;3.先发工作签证:既给申请人履行商务投资计划创造条件,又可以让投资者及其家庭成员享受永久居民相同的福利,例如免费医疗、子女12 年免费教育等;4.项目稳定,创业环境良好,投资范围广;5.萨省社会福利好,经济发达,生活成本低。
距离10月18日还有6天,萨省投资移民就要开始接受申请了!作为同类先工签-后移民的省提名投资移民项目的首选,门槛低,投资少,没有语言限制,成功率高,2017年萨省最后一次开放邀请,再等就要到2018年啦!有意申请的客户朋友一定要抓紧本年度最后一次机会,后面的受邀分数极有可能提高!

如有意向,欢迎随时致电 全国服务热线详细咨询,我司顾问将结合最新政策为您做出最专业的评估!
020-87321000
广州市先烈中路69号东山广场18楼
info@gasheng.com
400-930-2818
上海市浦东新区东亚银行金融大厦819室
shanghai@gasheng.com
180 0221 8681
肇庆市端州区康乐北路月醇MOON LOUNGE
0755-89507025
深圳市深南大道星河世纪大厦A栋11楼
(与彩田路交界)
852-53102786
香港德辅道中107-111号余崇本行15楼1501室
604-2731395
#1100-8181 Cambie Road Richmond,
B.C. Canada (V6X 3X9)
416-8387433
1455 16th Avenue, Suite #201 Richmond Hill, Toronto, O.N. Canada
650-5585200
1528 S. El Camino Real Ste. 110
San Mateo CA 94402
版权所有 Copyright©1989-
全国24小时免费咨询热线:400-930-2818 传真:020-87321120
备案号:粤ICP备06005386号