必威中文官网电话欧洲分公司获得消息,匈牙利国债移民项目2017年度的申请计划于1月1日开始正式启动。对于匈牙利移民来说,2016是“变化莫测”的一年,早就传出2017年即将关停的消息,关停时间更由原来的第三季度提前到第二季度!

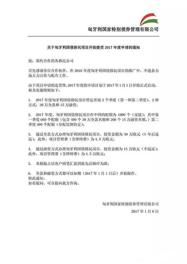
匈牙利国债移民项目2017年相关实施细则如下
1.2017年度匈牙利国债移民项目暂定开放两个季度(第一和第二季度),两种方式:30万全款和15万融资;
2.2017年度,匈牙利国债移民项目在中国的配额为1000个(家庭):其中第一季度600个配额(包含400个30万全款名额和 200个15万融资名额),第二季度400个配额(分配比例待定);
3.通过全款方式办理匈牙利国债移民项目,投资金额为30万欧元(5年后返还);此外,项目管理费(含律师费)为4.5万欧元;
4.通过融资方式办理匈牙利国债移民项目,投资金额为15万欧元(不返还);此外,项目管理费(含律师费)为4.5万欧元;
5.名额抢占以客户两笔汇款到账先后顺序为准;
6.全款和融资方式都可以如期(2017年1月1日后)开始操作。
随着匈牙利经济的逐步回暖,原本为了缓解经济危机而发行的国债也渐渐失去了存在的必要。近两年来,除了缩减国债移民配额,不时传出涨价风声。自2015年起,匈牙利国债投资移民全款投资额从原来的25万欧元涨至30万欧元;2016年下半年,要求取消国债移民项目的呼声甚嚣尘上。目前,2017年第一季度稀缺名额已开售。移民需趁早,欧洲唯一一个直接拿申根国永居的项目,这次再不下手就真的要错过了!
必威中文官网电话移民专家建议
伴随着匈牙利国债移民持续火热,以及关于匈牙利国债移民项目开始接受2017年度申请的正式通知发布,让2017年名额抢占变得愈发激烈。掌握住移民政策的开放契机,就掌握住了投资移民千载难逢的时机。目前,主流移民国家纷纷水涨船高,移民看似机会多多,实则越来越难,一国移民政策的推出要受很多复杂的经济、政治等因素制约,利好政策往往稍纵即逝。
虽然2017年度匈牙利国债移民项目开放到第二季度,但考虑到2017年中国购汇政策收紧,购汇风险和难度进一步极大,建议投资人早做准备,准备充足的换汇时间,在规定时间之前完成投资。因此,想移民匈牙利的投资人,应尽快做打算,合理规划资金。同时注意,名额抢占仍然以投资人两笔汇款到账先后顺序为准。如有需要,欢迎随时致电我司全国免费热线详细咨询,让我们帮助您迅速抢占名额,顺利获得欧盟国永居身份。
匈牙利国债移民项目优势
1.投资少——30万欧元购买国债全家获永久居留身份
2.风险低——购匈牙利国家特别债券5年后无息返还
3.审批快——最快30天获得永久居留卡
4.门槛低——无资产、无面试、无语言、无商业背景要求
5.无移民监——可自由选择居住地不影响国内生活和居住
6.教育优质——孕育众多诺贝尔奖获得者
7.畅游欧洲——持非永久居留卡即可畅游26个申根国
020-87321000
广州市先烈中路69号东山广场18楼
info@gasheng.com
400-930-2818
上海市浦东新区东亚银行金融大厦819室
shanghai@gasheng.com
180 0221 8681
肇庆市端州区康乐北路月醇MOON LOUNGE
0755-89507025
深圳市深南大道星河世纪大厦A栋11楼
(与彩田路交界)
852-53102786
香港德辅道中107-111号余崇本行15楼1501室
604-2731395
#1100-8181 Cambie Road Richmond,
B.C. Canada (V6X 3X9)
416-8387433
1455 16th Avenue, Suite #201 Richmond Hill, Toronto, O.N. Canada
650-5585200
1528 S. El Camino Real Ste. 110
San Mateo CA 94402
必威国际平台官网首页版权所有 Copyright©1989-
全国24小时免费咨询热线:400-930-2818 传真:020-87321120
备案号:粤ICP备06005386号