10月23日,中国多家银行收到国家外汇管理局开出的罚单……他们意识到,这次的严打违规转汇是认真的……
中国建设银行某分行被罚款419万元,光大银行厦门分行被罚134.85万元,渤海银行天津分行被罚324.48万元。同样被罚款的还有:南洋商业银行(中国)上海分行、交通银行金华分行、中国建设银行福清分行、光大银行厦门火炬园支行、渤海银行天津滨海新区分行、招商银行济南分行、中国银行威海分行。
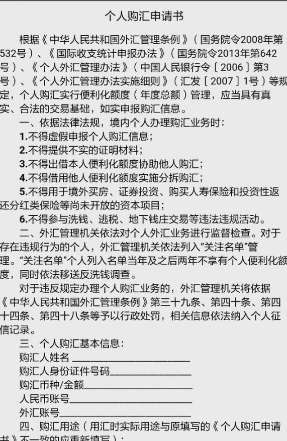
这些举世闻名的大银行纷纷没有逃过被罚款的命运,均是因为一则国家之前就执行的规定。从2017年1月1日起,无论你是在银行柜面还是通过网银、手机银行等电子渠道办理购汇,均需要填写《个人购汇申请书》,明确填写购汇用途。并且,每人每年,只有5万美元的外汇额度。
另外,从2019年1月1日开始,只要是单笔或累计交易超过5万人民币,交易后5个工作日内都需要机构报告。若是违规,会被追究刑事责任。申报单上对个人购汇用途做出了详细分类,每个大项后有三四个小项均需要填写!



如果是因私旅游,要填写预计停留期限,目的地国家,预计进外停留期限,目的地国家、地区。如果是境外留学,要填写学校名称、留学的国家、年学费金额和年生活费币种、金额。如果是探亲,需要填写包括预计境外停留时间、目的地国家、境外亲属姓名、与境外亲属关系四项。如果是境外就医,要填写停留期限和境外医院名称。

如果你的个人实际用途不在《申请书》明确列明的八项购汇用途项目之内的,应勾选“其他”项,并详细说明交易对方名称、具体购汇项目、交易所需金额/币种等事项。
可以说,事无巨细,涉及到外汇都要上报。注意:在个人购汇申请书中,也明确了购汇“六不得”——不得虚假申报个人购汇信息;不得提供不实的证明材料;不得出借本人便利化额度协助他人购汇;不得借用他人便利化额度实施分拆购汇;不得用于境外买房、证券投资、购买人寿保险和投资性返还分红类保险等尚未开放的资本项目;不得参与洗钱、逃税、地下钱庄交易等违法违规活动。

这几条规定中的重点就是:个人购汇不可以用来个人海外购房、进行证券投资和购买个人保险等!这一条断了多少海外购房者的投资之路啊……
从这次被外汇局通报的案例来看:
2016年1月至10月,顾某利用32名境内个人的个人年度购汇额度,将个人资金分拆购汇后汇往境外账户,非法转移资金合计208.82万加元,处以罚款53万元人民币;
2016年4月至12月,张某利用33名境内个人的个人年度购汇额度,将个人资金分拆购汇后汇往境外账户,用于购买境外房产等,非法转移资金合计122.62万英镑,处以罚款53万元人民币;
2017年3月至7月,孔某利用24名境内个人的个人年度购汇额度,将个人资金分拆购汇后汇往境外账户,非法转移资金合计119.08万美元,处以罚款41万元人民币;
2017年9月至10月,李某利用26名境内个人的个人年度购汇额度,将个人资金分拆购汇。
还有很多自认为“侥幸”逃过追踪的外汇者,在接下来的一段时间里可能被追查。根据《申请书》,如果违法违规套汇,除了可能被列入“关注名单”,此后两年都取消了5万购汇额度外,还可能面临逃汇金额30%左右罚款,以及5万元以下罚款。此外还将依据《中华人民共和国外汇管理条例》第三十九条、第四十条、第四十四条、第四十八条等给予处罚。


国家的这个举动,就是为了严厉打击非法地下钱庄、非法海外资金外流。这次所遭到罚款的银行,包括虚假转口贸易1起,虚假贸易融资1起,违规办理内保外贷业务3起,银行违规办理个人分拆售付汇2起。不仅是对大银行,对于个人的监督也将越来越严格。这次的最新违规案例中,还包括了5家企业、1所学校、7名个人。什么“地下钱庄”、“蚂蚁搬家”都是重点彻查对象。此次违规案例中有3人通过地下钱庄将资金汇至境外买房、4人因分拆逃汇被罚。
对于海外留学生而言,最受影响的部分就是生活费和学费了。之前,有很多父母为了方便或节省手续费,会使用第三方平台进行转账,随后再让孩子在国外进行个人换汇。一旦被发现,很可能有被怀疑洗钱的风险。因此,目前最保险的方式还是去银行汇款。
总而言之,合理合法地使用外汇才是最安全的方法,无论有钱没钱,无论出国目的是什么,都要跟着政策走。