很多时候,关于华人过海关时的现金携带问题,都备受关注。虽然各国海关对于现金携带数量都有明确限制,但是总有一些人不以为然,故意“闯红灯”。其后果,往往得不偿失。
据意大利《共和国报》、《意大利日报》报道,近日在意大利的巴勒莫机场,警察在进行例常检查时,拦下了5名华人(一对华人夫妇及他们的3名家人)。在此次检查中,警察发现,这5人身上及行李箱中共藏有超过10万欧元现金。
和加拿大类似,根据意大利海关管理规定,旅客随身携带现金(含旅行支票、欧元区以外的其他币种、债券、股票和非饰品类珠宝、贵重金属等)价值不得超过10000欧元,携带超过10000欧元的旅客,必须如实向海关申报。此次超过十倍限制的金额,成功引起了警方的注意。
警方认为这些现金与偷税漏税有关,在经检察院授权后,展开了对这一家华人的调查。而调查结果让人惊掉下巴。据悉,这个华人家庭经营鞋类和服装批发生意,业务遍及罗马、米兰、那不勒斯。其公司仓库中查获了大约1.8万双带有假冒商标的鞋子,还发现了大量中文手写账本,记载着与各公司的业务往来。从记录中发现,这个华人家庭自2013年至今累计逃税金额总共约1000万欧元。警方统计出,他们一共使用现金进行过大约2000次交易,总金额约为800万欧元,比法定可现金交易额度多出120万欧元。
结果也如大家所料,这对夫妇的总价值约500万欧元的资产遭到预防性扣押,而该华人家庭的五名成员均被警方以逃税、洗钱、造假和接赃等罪名起诉。
不得不说,这无疑是一场“飞来横祸”,因为10万欧元,最终全家被“抄底”……
入境美国也是这样:
李先生是一位年逾70岁的退休教授,与老伴已经移民美国30余年。2017年4月,夫妇二人从上海浦东机场搭机返回芝加哥时,他们以及排在他们前面的另一对华人夫妇,被再三盘问及搜查是否携带超过总值一万美元现金。每年都会往返中美的李先生说,这么多年了,他第一次被海关进行如此严格的审查。
由于李先生在准备行李时,特地确定过,自己只带了9990美元,没有超过标准,所以回答“没有”。但随后,两人还是里里外外被搜了个遍。由于在两人的行李中,还找到了等同于20美元的台币,和等同于60元美金的人民币,加上其原有的9990美元,一下就超过了申报规定。
“还好海关可能看我们年纪大了,加上超过金额不多,郑重警告之后给予我们放行。”李先生至今想起,仍然心有余悸……
澳大利亚带钱太少,直接遣返:
现金带太多被罚也就算了,2018年初一位中国女士入境澳大利亚,竟因现金太少遭遣返!为避免中途发生意外,这位女士选择携带1900澳币(约合10000多人民币)现金。
行李方面,因为知道澳大利亚海关检查十分严格,特意轻装上阵,省去了一切有可能违禁的物品……结果,到了入境处,在顺利完成签证及身份核查,检查过随身物品后,让人意想不到的情况发生了:海关得知这位女士计划留澳两个月,当即撤销了她的签证,并责令其遣返回国!
原来,在海关看来,1900澳币根本不足以支持她在境内停留两个月,这一疑点,牵扯出了海关对其随身物品及背景信息的更多怀疑——你带的衣服,好像不太符合澳大利亚的天气吧?你的职业是助理,公司为什么会给一个助理两个月假期?这一切都是由钱带得太少引起的……
其实,之所以华人违规的相关案例屡见不鲜,主要还是因为这些人总有携带现金的习惯。同时,不乏还有一些人同时存在严重的侥幸心理,认为自己不可能“中奖”,结果往往悲剧了。如今的科技越来越发达,海关的检查手段也越来越多,所以千万不要存在侥幸。
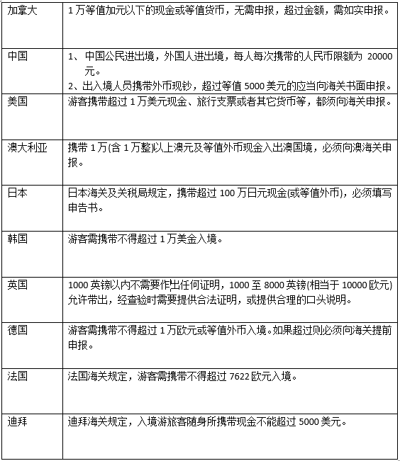
同时,小编在此提醒有携带现金需求朋友,到其他国家之前一定要遵守相关规定,不要因小失大。下面是部分华人较多国家的相关规定,供大家参考。

当然了,携带现金也并不是越少越好。例如入境泰国,抽查随身携带现金标准为:个人每人不少于1万泰铢(约2024.25元人民币)或等值货币,每个家庭(直系亲属)携带不少于两万泰铢(约4048.50元人民币)或等值货币,如不足该标准金额,将会被海关遣返。
如需了解更多最新出入境相关资讯,或者需要我们的专业顾问协助办理签证,欢迎随时致电 全国服务热线详细咨询!